Astuces et conseils autour de wpkg
Renommer WPKG.js pour un petit gain de temps au démarrage
A chaque démarrage, le moteur WPKG est sollicité, entraînant une perte de temps au démarrage de la machine.
En empêchant le moteur WPKG de démarrer, on gagne du temps,
mais bien évidemment a contrario les mises à jour WPKG ne se feront plus (pas d'installation, d'upgrade, de downgrade et de suppression de logiciels sur les postes clients),
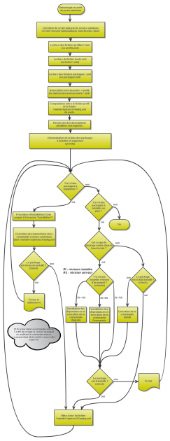
Rappel : Les actions liées à WPKG au démarrage
Complément : D'autres situations qui justifieraient le renommage de wpkg.js
Pour une raison non identifiée, un poste bloque sur un paquet WPKG au démarrage,
Après une mise à jour de paquet, un paquet se réinstalle à chaque démarrage (signe d'un mauvais check)
En empêchant l'action du moteur WPKG, on permet :
aux postes de l'établissement de démarrer et de se connecter au réseau du collège,
de traiter ultérieurement le problème sans gêner les collègues et les élèves.
Méthode : Désactiver le moteur wpkg.js
Pour désactiver le moteur.js :
Dans le dossier WPKG, créer un dossier Temp (par exemple),
Copier le fichier wpkg.js présent dans le dossier WPKG,
Coller le fichier wpkg.js dans le dossier Temp créé précédemment,
Renommer le fichier wpkg.js présent dans le dossier WPKG en wpkg.js.disable (par exemple).
Pour activer le moteur.js :
Renommer le fichier wpkg.js.disable en wpkg.js.
Attention :
Bien sauvegarder le fichier wpkg.js dans le dossier Temp.
Cette copie sert uniquement de sauvegarde en cas de mauvaise manipulation ultérieure.
Remarque :
Bien penser à communiquer sur ce point à son successeur lorsque l'on passe la main.
